DPPPAKB

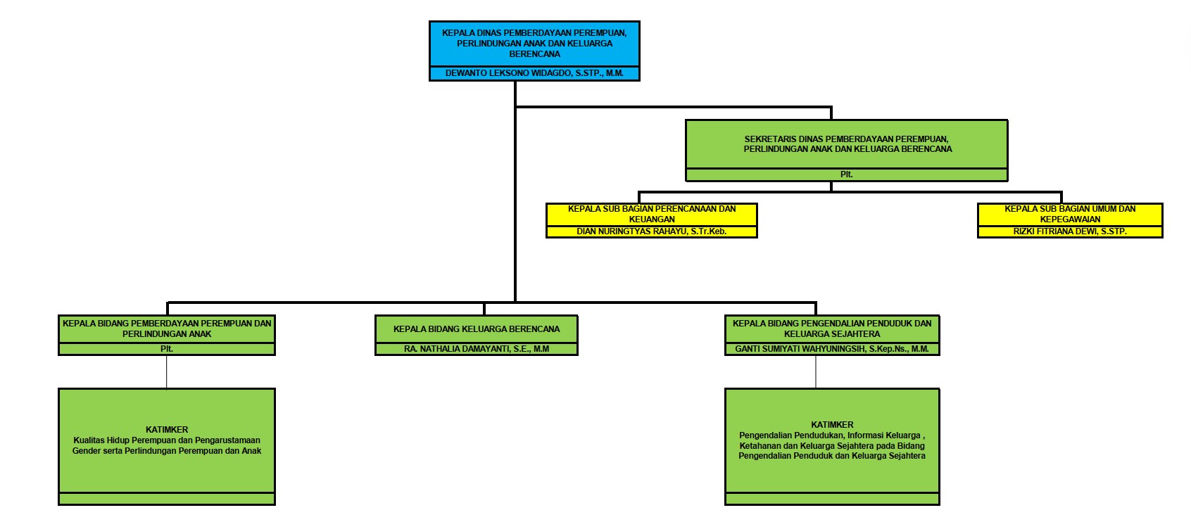
STRUKTUR ORGANISASI

STRUKTUR ORGANISASI

DINAS PEMBERDAYAAN PEREMPUAN, PERLINDUNGAN ANAK dan KELUARGA BERENCANA

KABUPATEN SEMARANG

slot